网站首页
讨论
商家
教学
人才
资讯
更多
书店
博客
会议
社区
文献
百科
讨论区
系统病理
疑难罕见
|
经典病例
|
冰冻病理
病理基础
|
病理艺术
|
法医病理
专科病理
头颈病理
|
神经病理
|
胸肺病理
消化系统
|
肝胆胰病
|
内分泌病
男性生殖
|
泌尿系统
|
女性生殖
乳腺病理
|
淋巴组织
|
血液病理
软组织病
|
骨组织病
|
儿科病理
皮肤病理
|
励民皮肤
|
炎性肠病
细胞病理
宫颈细胞
|
穿刺细胞
|
脱落细胞
读片讨论
乳腺病理
|
省市读片
|
有奖读片
驻京部队
|
微信病例
病理技术
常规技术
|
免疫组化
|
分子病理
学术交流
招生进修
|
国际交流
|
考试指导
专业外语
|
学科建设
|
UPMC
国际直通
推广专栏
安必平细
|
吴秉铨基
|
兰丁AI
桂林会议
|
八周年庆
|
庆典征文
商家活动
|
文章投稿
|
咨询会诊
帮助管理
求助答疑
|
版务管理
|
网站管理
全坛搜索
系统病理
专科病理
细胞病理
读片讨论
病理技术
学术交流
推广专栏
帮助管理
文娱讨论
自建讨论
文字版
立即发帖
当前位置:
讨论区
>
学术交流
>
考试指导
推广栏目:
吴秉铨基金
兰丁细胞
共1页/1条
首页
上一页
1
下一页
尾页
跳
回复:1 阅读:3331
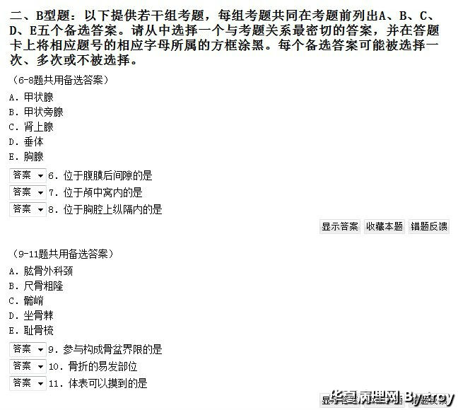
病理学技术考试(8)基础知识 相关专业知识
troy
离线
帖子:117
粉蓝豆:17
经验:711
注册时间:2011-05-21
加关注
|
发消息
楼主 发表于 2012-01-26 15:01
|
举报
|
关注(
2
)
浏览排序
[
顺序
逆序
楼主
支持
精彩
]
快捷回复
图1
图2
图3
图4
图5
图6
图7
图8
图9
图10
图11
图12
图13
图14
图15
图16
图17
图1
图2
图3
图4
图5
图6
图7
图8
图9
图10
图11
图12
图13
图14
图15
图16
图17
标签:
病理 病理学
2
学习才是硬道理。
添加参考诊断
×
参考诊断
qiaoqiao
离线
帖子:4186
粉蓝豆:143
经验:6715
注册时间:2011-08-04
加关注
|
发消息
1 楼 发表于
2012-04-02 15:42:02
举报
|
引用
返回顶部
|
快捷回复
http://www.51weikao.com/index.do?fromuid=31277&exam
=免费做题
http://www.51weikao.com/index.do?fromuid=31277&exam
=免费做题
0
回复
收起回复
我来说一句
最多可输入
100
个汉字
天生我才必我用
回复:1 阅读:3331
共1页/1条
首页
上一页
1
下一页
尾页
跳
【免责声明】
讨论内容仅作学术交流之用,不作为诊疗依据,由此而引起的法律问题作者及本站不承担任何责任。
快速回复
进入高级回复
<p> </p>
您最多可输入
10000
个汉字,按 "Ctrl" + "Enter" 直接发送
搜索回复/乘电梯
×
按内容
按会员
乘电梯
图片:
名称:
描述:
合作伙伴
友情链接
国际病理学会
中国远程病理中心
病理学园地
中国医师学会病理科医师分会
中华病理技术网站
IACP
美加病理学学会
CAPA
美国临床病理学学会
美国研究病理学学会
台湾病理学会
美国病理学主任联合会
美国病理学家学会
中国妇产科在线
中国病理学网
中国妇产科网
东京大学病理学系
皇家奥亚病理医师学院
Cancer Cytopathology
Royal College of Pathologists
台北医科大学病理科
好大夫在线
烟台健康网
中华医学信息网
影像园
爱查快递
脊椎病
白天使
广西健康网
华夏影像诊断中心